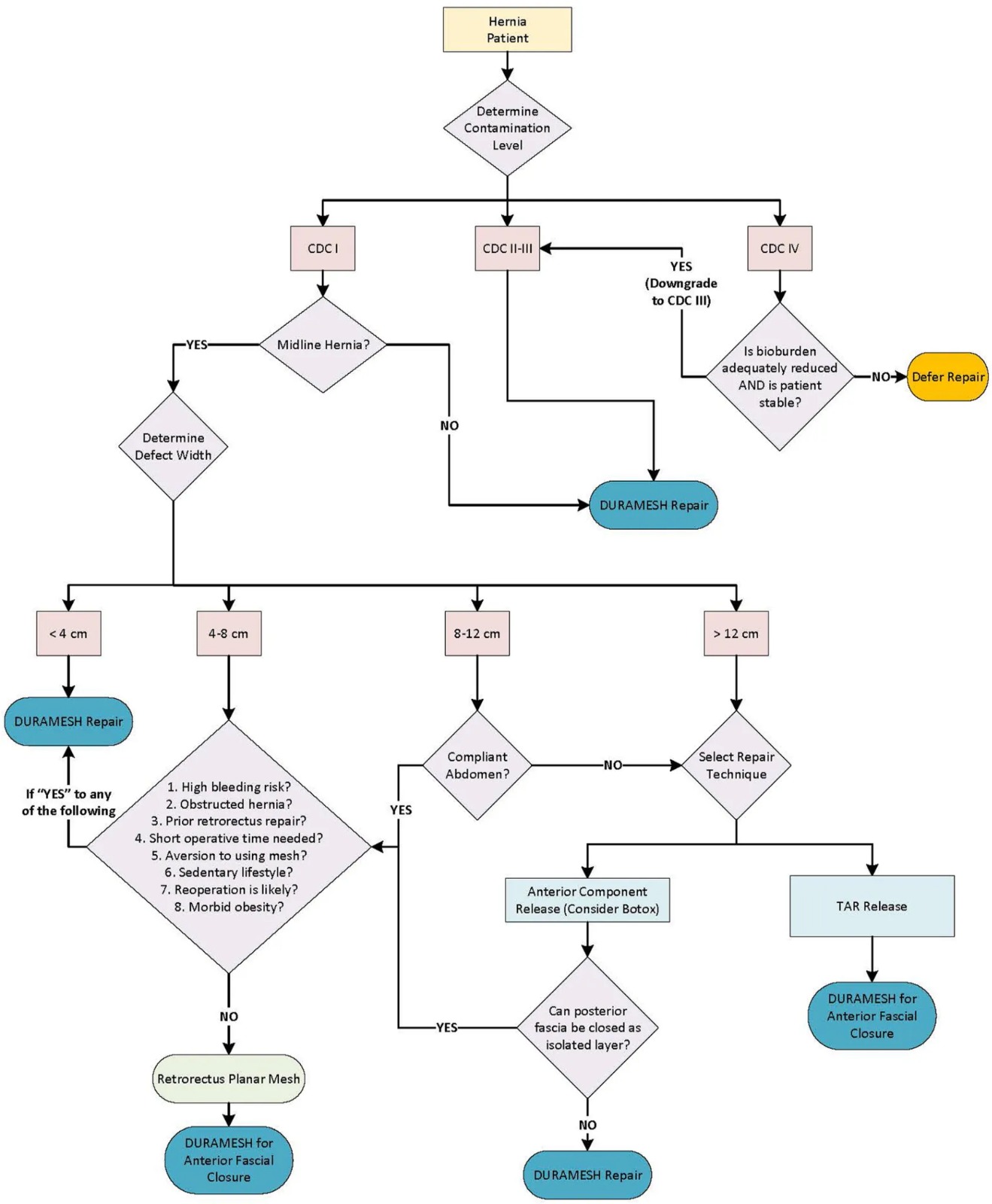
DURAMESH™ Sütüre edilebilir mesh; Hem dokuları birbirine yaklaştıran hem de güçlü bir erken onarım için içe doğru büyümeye izin veren DÜNYADAKİ İLK VE TEK CİHAZDIR.
YENİ JENERASYON CERRAHİ TEKNOLOJİLER
Robotik cerrahi, telepresence otomasyon teknolojiler ve yapay zeka sistemleri
MODERN CERRAHİ CİHAZLAR
Lazer cerrahisi, elektro cerrahi, ultrasonik cerrahi uygulamalar ve robotik cerrahi
HİDRASYON VE NÜTRİSYON ÜRÜNLERİ
Tekrarlayan böbrek taşlarının önlemesinde yeni nesil çözümlerle sağlıklı ve konforlu bir yaşam
KOZMETİK DERMATOLOJİ ÜRÜNLERİ
Botulinum toksin, dolgu, kimyasal peeling, enzimatik peeling, mezoterapi, prp, microiğneleme, rafyofrekans, BBL, IPL, PDL ve lazer uygulama ürünleri